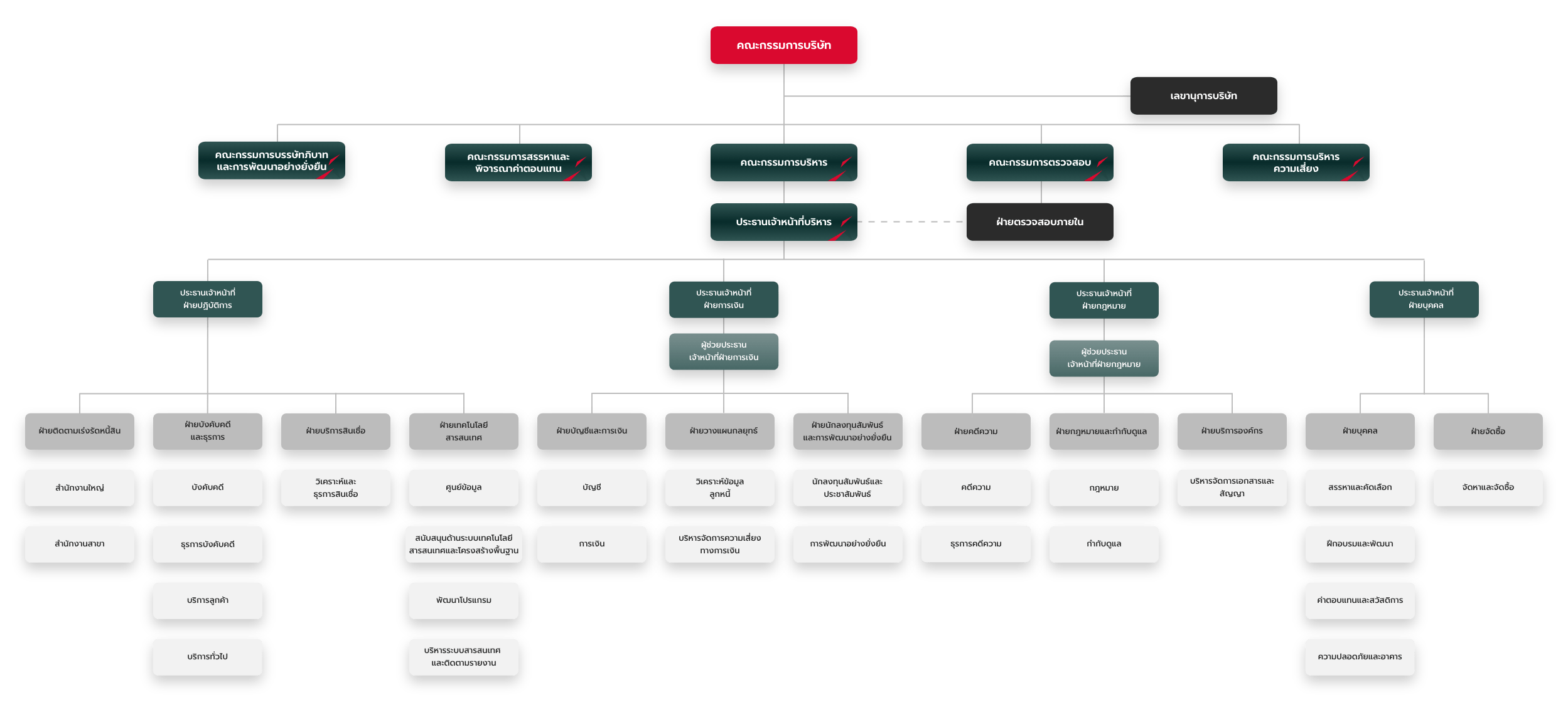
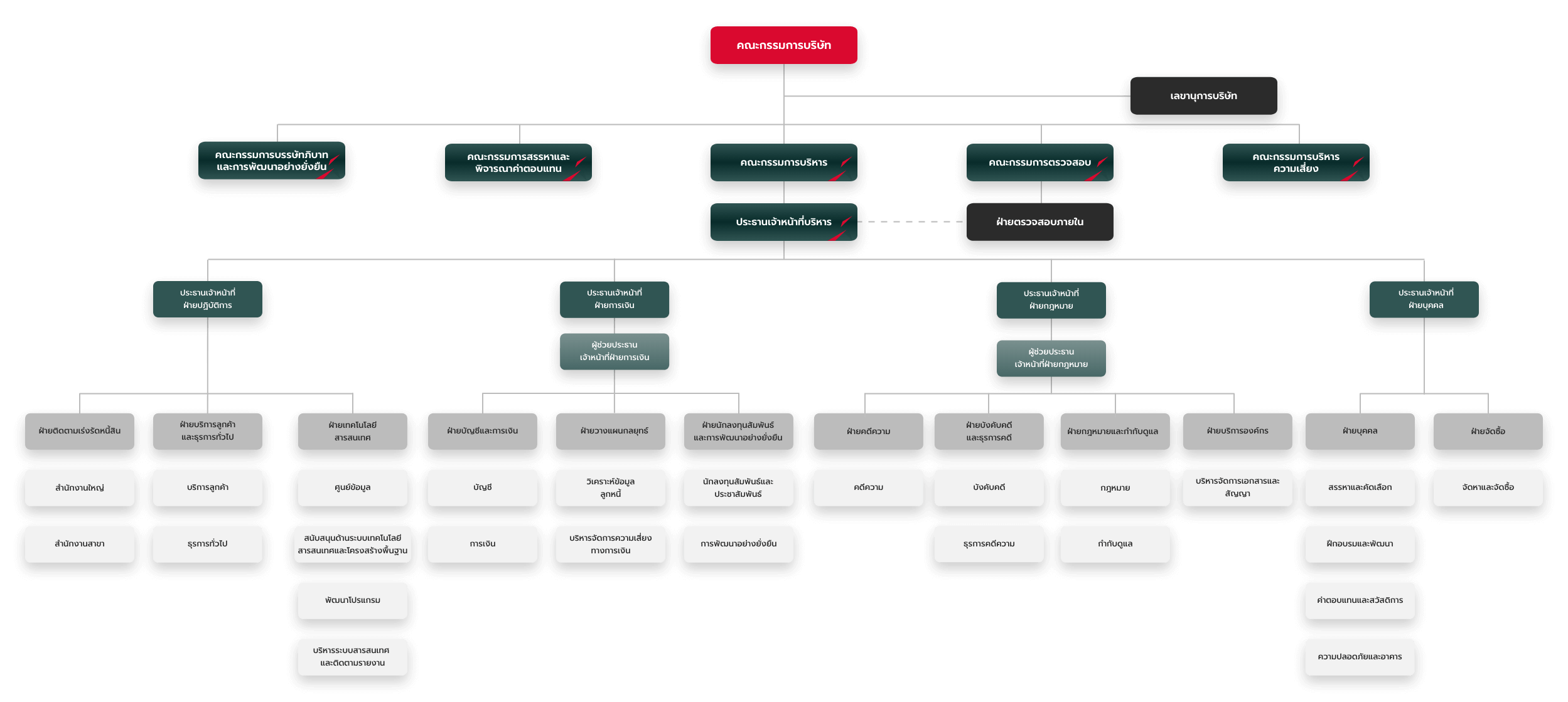
โครงสร้างองค์กร